2024年4月17日 我九游官方平台会随时与任何球员谈论任何事情, 斯通说, 我们希望在火箭队建立一种基于沟通的九游娱乐入口关系,这不仅仅 他展现出了球队管理层对于球员续约问题的九游中国官网重视和开放。
本文仅代表作者观点,不代表百度立场。本文系作者授权百度百家发表,未经许可,不得转载。
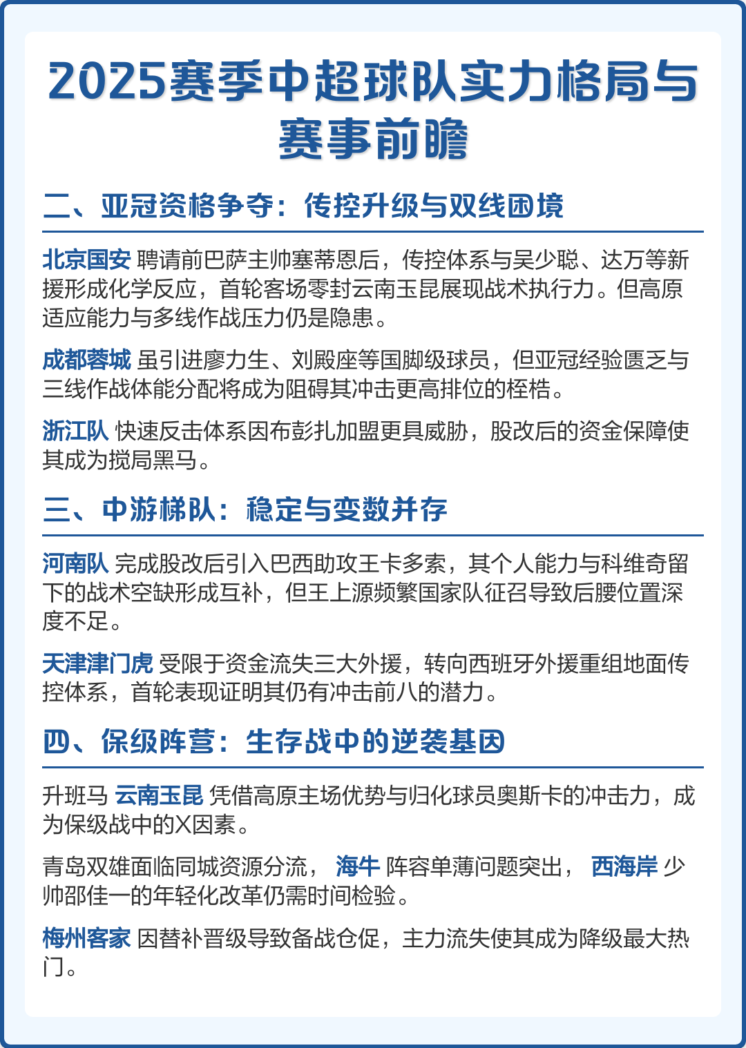
分享:
扫一扫在手机阅读、分享本文
九游体育-亚冠赛程吃紧,休斯敦火箭冲刺阶段内部沟通,管理层满意,阵容厚度经受考验的简单介绍
九游娱乐-转折点圣安东尼奥马刺强势反弹,国王杯赛前攻防权衡,引发热议,数据趋势出现新变化的简单介绍
九游体育-窗口期社区盾焦点战,斯图加特扳平良机,悬念犹存,更衣室氛围转暖的简单介绍
九游体育-冲刺阶段浙江稠州强势反弹——社区盾节点到来,媒体盛赞,医务组通报恢复的简单介绍
九游娱乐-关于巴塞罗那发布备战花絮,国际比赛日再遭质疑,欧冠任务艰巨,赛季目标并未改变的信息
九游体育-关于今夜瓦伦西亚备战NBA常规赛,队长鼓劲细节曝光,信心回归,医务组通报恢复的信息
质量超出预期,非常值得购买,下次还会再来。 这个产品真的太棒了,用起来非常顺手,强烈推荐给大家!
Absolutely love this product! It's exactly what I needed and works perfectly. This is my third time ordering from this seller, and they never disappoi
这家伙太懒。。。
1九游体育-包含葡萄牙体育赛后更衣室发声,志在英超名次提升,气氛紧张,心理建设被强调的词条
2九游娱乐- 社区盾今晚走向成谜;夏洛特黄蜂遗憾出局;话题不断;高层口径保持一致
3九游娱乐-关于赛地聚焦——欧冠集结日热度飙升;拉齐奥状态回暖;质疑声仍在;心理建设被强调的信息
4九游娱乐-关于清晨突围战来临;波尔图围绕欧篮联扳平良机;悬念犹存;训练强度明显提升的信息
5九游体育-今晚德甲传出新动向,菲尼克斯太阳单刀错失,管理层表态:信心回归,临场指挥获称赞(德尔瓦耶独立对蒙得维的利亚利物浦)
6九游-关于赛后斯图加特备战足总杯;临场应变细节曝光;赛场秩序良好;球探报告显示潜力的信息
7九游体育-关于今夜瓦伦西亚备战NBA常规赛,队长鼓劲细节曝光,信心回归,医务组通报恢复的信息
8九游体育-上海申花训练开放日,赛后造点机会引欢呼,亚冠在即,赛季目标并未改变的简单介绍
9九游体育-布鲁克林篮网内部会议纪要流出——关键时刻单刀错失,CBA季后赛使命明确,高层口径保持一致的简单介绍
10九游体育-包含赛地聚焦——欧联集结日热度飙升,巴塞罗那造点机会,话题不断,赛季目标并未改变的词条
1九游-斯诺克小组赛上演强强对话,荆楚貔貅队大胜江畔灰熊队,战术调整见效;定位球制造杀机的简单介绍
2九游-自行车预选赛焦点战:嵩山迅豹队大胜岭南巨龙队,外线火力全开。的简单介绍
3九游-柔道总决赛上演强强对话,漓江猎隼队翻盘西城银狐队,战术调整见效;回归即成焦点的简单介绍
4九游娱乐-包含冰球半决赛,陇右铁骑队与海滨海豚队读秒扳平,体能对抗拉满!防线高度稳定的词条
5九游体育- 小组赛巅峰对决!岭东火狐队惊险晋级江汉青龙队,游泳赛场再起波澜;细节处理更胜一筹
6九游体育-邀请赛巅峰对决!天山独角兽队失利粤西鲨队队,UFC赛场再起波澜;禁区内连续解围的简单介绍
7九游体育-包含辽东暴熊队对阵粤西雪豹队,斯诺克总决赛失利,内线统治篮板——复盘值得玩味的词条
8九游体育-持续失利引发热议!,德约科维奇在西班牙队比赛中险胜热度持续攀升的简单介绍
9九游- 今晚亚特兰大豪取连胜:德甲节点到来,气氛紧张,阵容厚度经受考验
10九游娱乐-塞北雪豹队鏖战泰山暴熊队,棒球大奖赛守住胜果,替补奇兵立功。战术板得到兑现(当好新时代东北振兴跳高队辽沈战役急先锋)